最新2025《中国税收居民身份证明》线上申请方案,便捷的解决你Adsense,admob税务填写烦恼!

闲聊 无标签
0 1489
李维远
李维远 潜伏站长 2024-12-27 16:04:29
Lv:0级
大概十一月份的时候,我这边客户就反馈线上申请的端口已经关掉了,无法在线上完成《中国税收居民身份证明》的申请,现在申请需要到各地线下的税务局网点办理,流程非常麻烦,时效也慢,沿海地区还好一点,内地税务人员都不清楚流程,办理过程也非常复杂,费心费力。后面我就找寻是否还有线上申请的办法,看了各大税务局线上网站,《中国税收居民身份证明》的申请端口都是关闭的,后面了解到,深圳税务服务微信公众号可以线上申请,这对于广大的Adsense站长,Google开发者,YouTube博主等出海挣美刀的人们来说,是一个非常好的消息,接下来我就详细的介绍一下《中国税收居民身份证明》的线上申请流程。 

首先准备两份申请材料
一:网上下载并且填写好《中国税收居民身份证明》申请表

申请链接https://www.gov.cn/zhengce/zhengceku/2019-11/05/content_5448919.htm

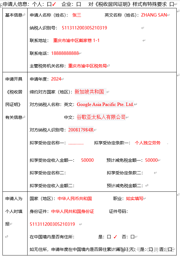
 新加坡税务填写有关信息                 

缔约对方国家(地区):新加坡共和国
对方纳税人识别号:200817984R
对方纳税人名称(英文):Google Asia Pacific Pte. Ltd.
对方纳税人名称(英文):谷歌亚太私人有限公司

 填写要求:Image

二:与拟享受税收协定待遇收入有关的合同、支付证明等材料(说人话就是谷歌和你的合作协议或者合同)

合同/协议可以点击此处下载: 谷歌协议中英文合版PDF


协议地址:https://www.google.com/adsense/tc/2022-v1/google_sgp/en.html


提示:以上协议需要翻译成中文,如果是企业信息,需要加盖公章。也可以自行登录你的Adsense,admob等账户,在左下角,隐私条款这里下载,导出。
前期资料准备好,接下来就是实际步骤首先关注微信公众号:深圳税务服务号打开你的电脑,登录深圳市电子税务局,注册一个账号,选择自然人业务-用户注册;必须先注册一个账号,不然你无法在微信登录“深圳税务服务号”


Image

注册完成之后,移步到微信“深圳税务服务号”,然后按着步骤来。1,点击我要办Image2,远程办Image3,登录账号,用你前面注册的信息登录。
Image4,业务列表---国际税收---选择中国税收居民身份证明的开具
Image5,接着下一步Image6,最后提交前面所准备的两份材料
Image然后提交申请就可以了,后续结果可以在深圳税务服务里面查看为什么会选择“深圳税务服务”办理中国税收居民身份证明啦,我只想说,深圳作为最开放的城市之一,在处理一些事情问题的时候,效率是最高的,服务也是最好的。

楼主签名:
回帖
回复列表